举报公示
在线留言
加入收藏
设为首页
搜 索
公司概况
公司简介
荣誉展示
大事记
企业文化
纪检工作
安全工作
出行服务
公示公告
招投标信息
人才招聘
业务板块
能源销售
商业开发
新能源建设
服务区运营
联系我们
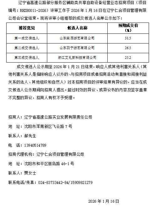
辽宁省高速公路部分服务区辅助类共享自助设备经营业态招商项目成交候选人公示
来源:
发布日期: 2026年01月16日
分享到:
上一条:
下一条: